backhome
  • 1
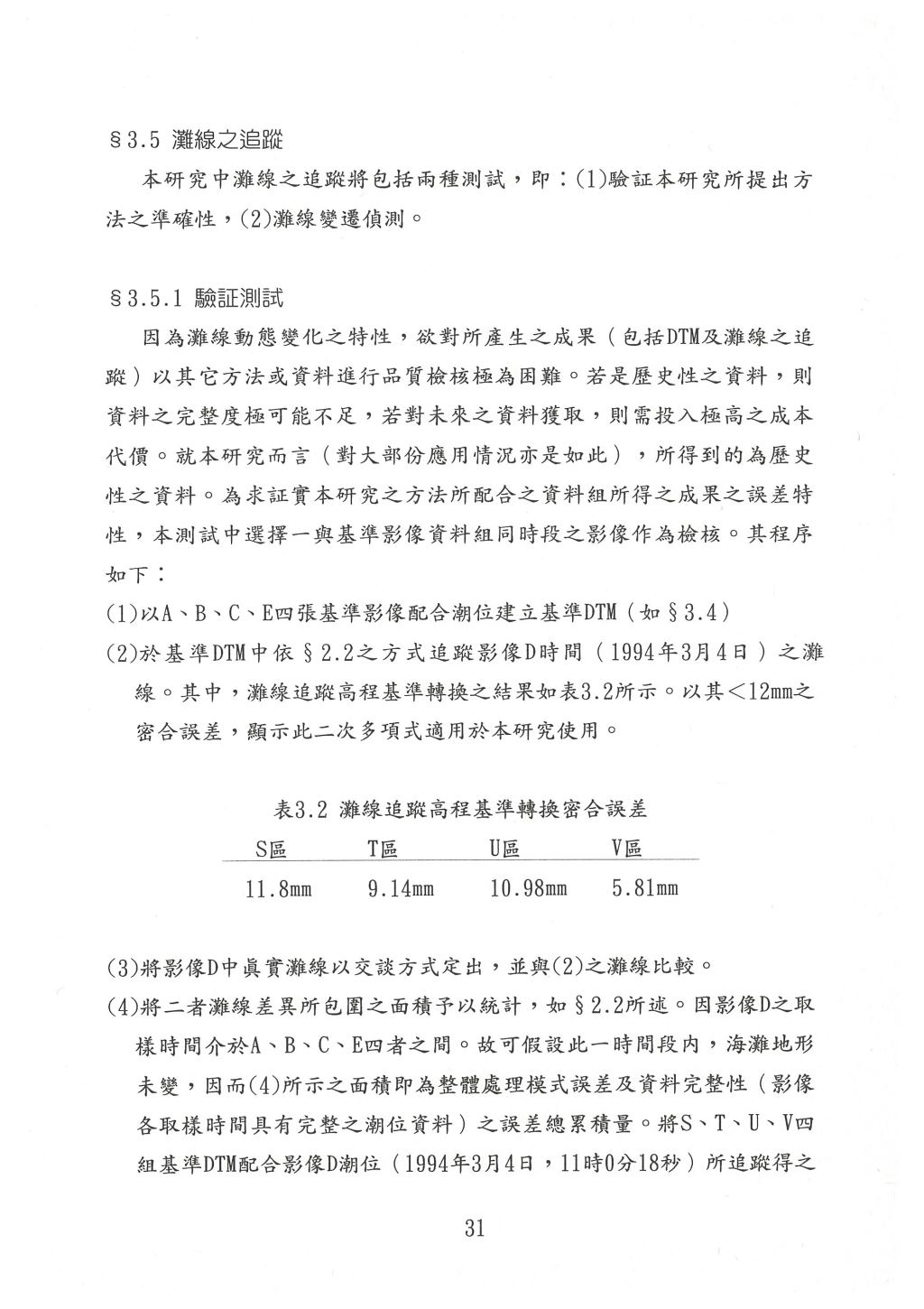
  • 2-3
  • 4-5
  • 6-7
  • 8-9
  • 10-11
  • 12-13
  • 14-15
  • 16-17
  • 18-19
  • 20-21
  • 22-23
  • 24-25
  • 26-27
  • 28-29
  • 30-31
  • 32-33
  • 34-35
  • 36-37
  • 38-39
  • 40-41
  • 42-43
  • 44-45
  • 46-47
  • 48-49
  • 50-51
  • 52-53
  • 54-55
  • 56-57
  • 58-59